题目
基于多人工神经网络自适应选择和城市河流高光谱图像的水质参数制图
应用关键词
自适应、深度学习、多神经网络、高光谱图像、水质监测
背景
水质参数主要包括磷、氮、生化需氧量(Biochemical oxygen demand, BOD)、化学需氧量(Chemical oxygen demand, COD)、叶绿素a。水质参数的异常会影响水生生物生存以及产生水污染,因此需要一种快速、高效的计算方法对水体污染物进行定量预测。
随着计算机科学和遥感技术的迅速发展,高光谱遥感图像分析已被广泛应用于大气、土壤和水的参数预测。目前,利用高光谱进行水质估测的研究中,大多将其看成分类问题而不是回归问题,并且研究中构建的模型较难适应水质的突然变化。同时,传统的特征选择过程是低效的,并且只能预测一个水质参数。
为解决上述问题,本研究提出了多神经网络自适应选择方法(Self-adapting selection of multiple neural networks, SSNN),它是一种集相关和逐步回溯为一体的端到端方法,可以在不同设置下选择最佳模型,并能定量预测6个水质参数。在本研究中,使用数学和统计检验标准支持所提出模型的可靠性。本研究利用地面分析光谱仪(ASD)采集的水体的修正光谱反射率,建立了基于遥感数据的自适应人工神经网络(ANN),对水体氮、磷、BOD、COD、浊度和Chla进行预测。
试验设计
试验地点位于广东省中山市的石岐河。北京大学刘瑜教授团队利用ASD(325 nm ~ 1075 nm)采集地下水地表光谱反射率,共获得79个点的地面测量数据。每个采样点获取其水体氮、磷、BOD、COD、浊度和Chla数据。本研究使用的无人机为大疆M600,高光谱成像仪为Gaiasky-mini2-VN(江苏通宝TB888),其波长范围为401.81 nm ~ 999.28 nm,在120米高的天空中飞行,空间分辨率为40 cm。
ASD和高光谱成像仪的波段值不同,前者的波段范围覆盖后者的波段范围。根据测量辐射度的协议和辐射度-反射率传递法获得ASD反射率后,我们将ASD的波长投影到高光谱成像仪上,使其具有相同的中心和波段数。然后,通过特征工程,在404.0 nm ~ 894.3 nm范围内选取145个特征波段。UAV高光谱图像数据中每个像元点包含的270个波段的反射率数据可以转移成145个特征波段。由于未对图像进行大气校正,我们选择地面点来消除ASD与高光谱成像仪反射率的差异。
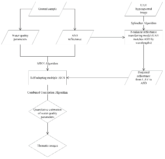
图1显示了用于估计水质参数的方法。首先,地面样本包含ASD反射率数据和水质参数两部分,用于建立SSNN模型。其次,利用非线性反射率传递模型中的UAV高光谱图像数据作为输入,通过将UAV的反射率传递到ASD来细化数据。第三,传递的UAV反射率数据被用于SSNN模型,从而对水质参数进行定量估计,并利用ArcGIS软件包生成专题图。
本文提出的SSNN模型主要由神经网络、线性回归和反馈机三部分组成(图2)。ANN是传统的数值预测ANN,包括特征选择、逐步回溯和权重相关性。线性回归被设计用于调整最终结果。反馈机用于SSNN模型的自适应,更新神经网络结构的设置,如隐藏层数、激活函数和每个隐藏层的神经元数。
SSNN的训练数据包括每个点的水面反射率和所有污染物的含量水平。该方法通过对所有ANN - BP进行比较,筛选出最优的反演模型。在SSNN模型中进行反向传播、逐步回溯、Pearson相关和余弦相关。根据均方根误差(RMSE)、F统计量、t统计量和R平方值,使用具有不同隐层数、隐层节点数、优化器和激活函数的各种神经网络来选择其中的最佳神经网络。

图1 用于水质参数的多神经网络自适应选择法(SSNN)的工作流程

图2 SSNN模型结构
结论
表1展示了不同路线的水质参数。D1的浑浊度、Chla、BOD、COD和氮在各样地中最高,因为水样采集于养鱼池。有机物导致高浓度的BOD、COD和氮。由于缺乏良好的出水口和进水口,水池浊度高度集中,造成水池浊度迅速增加。其他路线的水质参数浓度较低,这是因为存在水交换,生活废物较少。
表1 研究区79个训练数据组成的不同路线水质参数的范围和平均值

图3展示了迭代次数从100到1000次过程中,每100次迭代的精度变化,以及所选ANN-BP模型精度优于其他4个模型。所选模型在隐层数、隐层节点数、优化器的选择、激活函数的选择等方面与其他四个模型不同。从图3a-c可以看出,在100 ~ 400次迭代下,所选ANN-BP模型的性能并没有优于其他4个ANN-BP模型,但逐渐优于其余模型。经过600次迭代,图3a-c获得相对稳定的精度,模型达到平衡。

图3 不同水质参数和训练迭代的精度图
表2给出了所选ANN-BP模型的评价标准以及t统计量对应的p值。浊度和Chla有最大的RMSE,因为浊度和Chla在单位的量级和范围上都大于其他值。F检验零假设表明,模型2并不比模型1更能显著拟合数据。一个好的ANN-BP模型通常会给出一个较大的F统计量,并且所有模型之间只对一种水质参数进行比较。表2中的P值都大于0.05,表明在95%的置信水平下,接受无效假设,对于其中一个水质参数而言,模型产生的平均值等于真实模型的分布。R2值均大于0.5,表明超过50%的方差可以被自变量解释。
表2 SSNN方法中有关水质的参数

表3列出了不同方法在整个区域测试集上的性能,包括SSNN、传统单层神经网络和Liew等人的经验方法。本研究所提出方法在RMSE和MPAE方面优于其他方法。SSNN对氮的估算效果最佳(MPAE最低)。MPAE比RMSE更有说服力,因为它有效地证明了所提出方法的数值预测的准确性。后期需要在整个区域内收集更多的数据,以确保对各项水质参数进行准确的数值预测。氮的R2值比其他的R2值大,而一些R2值高的水质参数由于随机样本量小,其MPAE可能并不低。本研究所提出的方法对大多数水质参数的预测是正确的,尽管样本没有覆盖整个区域上所有间隔40厘米的像素点。
表3 不同模式的统计参数比较

如前所述,将地面ASD反射率和水质参数作为SSNN模型的输入,建立训练模型,然后将UAV高光谱反射率图像作为SSNN模型的输入,预测水质参数。图4显示了在480、550和670 nm三个波长下估计水质参数的结果图像。各个水质参数的分布可以很容易地观察到,当地环保部门可以追踪各个水质参数含量水平随时间的分布和变化情况,以确定污染源。虽然图4只显示了整个研究区域的一部分,但其结果具有代表性。结果表明,人们居住的地方或生产皮革和塑料的工厂大多被高浊度、COD、BOD和磷污染。特征波长可以定量和定性地解释水质参数的变化。

图4 SSNN在水质参数反演中的应用
作者信息
刘瑜,博士,北京大学地球与空间科学学院教授,博士生导师。
主要研究方向:基于时空大数据的人文社会科学研究。
参考文献:
Zhang, Y., Wu, L., Ren, H., Liu, Y., Zheng, Y., Liu, Y., & Dong, J. (2020). Mapping Water Quality Parameters in Urban Rivers from Hyperspectral Images Using a New Self-Adapting Selection of Multiple Artificial Neural Networks. Remote Sensing, 12(2).
http://doi.org/10.3390/rs12020336
地址:无锡市梁溪区南湖大道飞宏路58-1-108
电话:13810664973
邮箱:info@xpjxsb.com
地址:北京市海淀区中关村大街19号
电话:13810664973
邮箱:info@xpjxsb.com
地址:陕西省西安市高新区科技一路40号盛方科技园B座三层东区
电话:13810664973
邮箱:info@xpjxsb.com
地址:成都市青羊区顺城大街206号四川国际大厦七楼G座
电话:13810664973
邮箱:info@xpjxsb.com
地址:深圳市龙华区民治梅龙路
电话:13810664973
邮箱:info@xpjxsb.com